通版阅读请点击:
展开通版
收缩通版
当前版:02版
发布日期:2025年10月01日
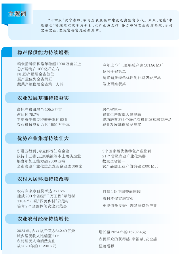
“中原粮仓”驻马店“十四五”丰收答卷
粮食年产160亿斤 肉奶产量全省领跑

  本报讯 (记者 刘金霞 陈诚)金秋时节,“中原粮仓”迎来丰收检阅。9月30日上午,驻马店市高质量完成“十四五”规划系列主题新闻发布会(第二场)在驻马店广播电视台举行。发布会重点介绍“十四五”时期驻马店推进乡村全面振兴、加快农业农村现代化有关情况及取得的成就,并回答记者提问。
  作为河南“三农”压舱石,驻马店把“端稳饭碗”刻进发展基因。粮食播种面积常年稳超1900万亩,总产稳定在160亿斤左右,今年上半年,夏粮总产达101.56亿斤,位居全省第二。肉蛋奶更成“金字招牌”:2024年总产量分别达93.47万吨、35.6万吨、29.51万吨,肉、奶产量全省第一,蛋产量第五。180万亩蔬菜基地年产超500万吨,稳供“菜篮子”,越来越多绿色优质的驻马店农产品端上百姓餐桌。
  丰收底气,来自农业“硬核”升级。高标准农田增至405.5万亩,占比达79.7%;主要农作物良种覆盖率98%、农机综合作业率90.84%,农业生产效率大幅提高。273个绿色有机地标农产品护航安全,化肥农药减量增效,黑土地更“绿”、金土地更“肥”。
  更具活力的是产业“链”动效应。从五得利、今麦郎等知名企业落地,到十三香、正康粮油等本土龙头企业崛起,粮食年加工能力超2000万吨,全市农业产业化重点龙头企业达366家,其中国家级9家、省级88家,均居全省前列。在产业集群建设上,已打造包含泌阳、确山豫西南肉牛等3个国家级优势特色产业集群,建成省级农业产业化集群21个,数量全省第一,农产品加工业产值突破2300亿元。
  改革持续为农业农村注入活力。1312.21万亩土地确权让农户安心;2.6万家合作社、2.8万家家庭农场取代“单打独斗”,乡镇农技岗全覆盖送技术到田头,农业农村发展活力奔涌。
  农民获得感实实在在。农村生活垃圾市场化处理实现全覆盖,自来水普及率达96.16%,200个省级“千万工程”示范村和千余个“四美乡村”点缀天中沃野,乡村面貌焕然一新。2024年,全市农业总产值达642.49亿元,城乡居民收入比缩小至2.05,农村居民人均消费支出从2020 年的 11238.6 元增长至2024年的15797.4元,从“环境美”到“生活甜”,幸福成色越来越足。