版面概览
标题导航
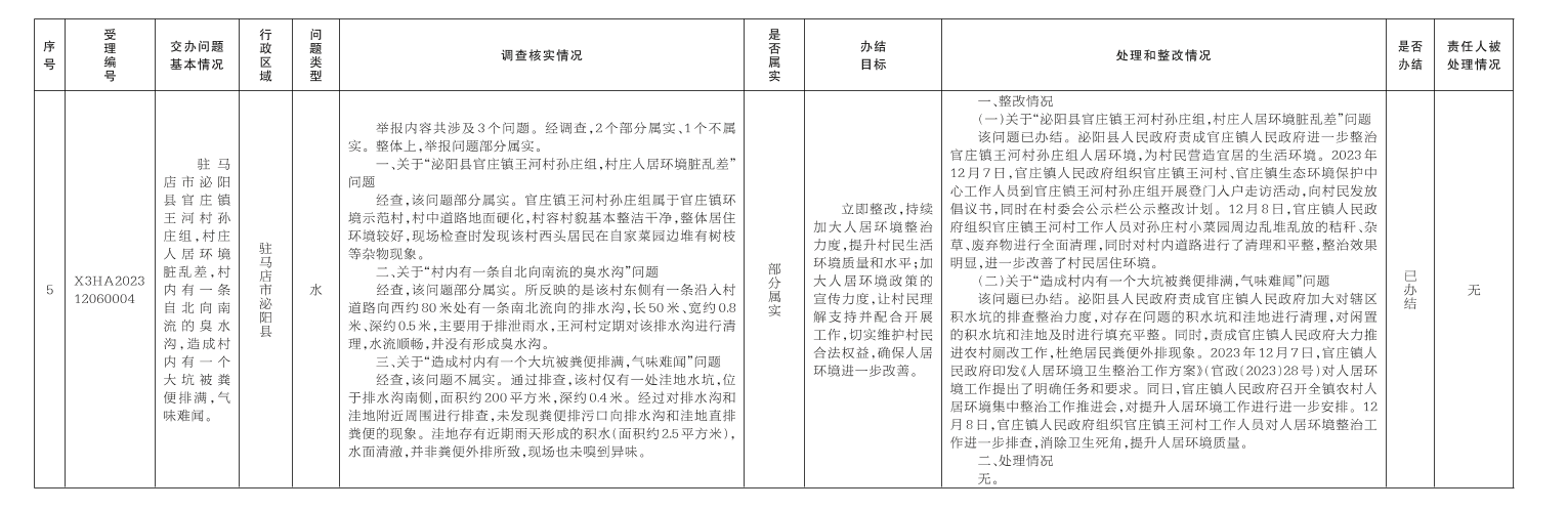
中央生态环境保护督察组群众信访举报转办和边督边改公开情况一览表
中央生态环境保护督察组群众信访举报转办和边督边改公开情况一览表
版面导航
第01版:头版
第02版:要闻
第03版:关注
第04版:关注
第05版:关注
第06版:关注
第07版:关注
第08版:关注·经济新闻
数字报首页
网站首页
通版阅读请点击:
展开通版
收缩通版
当前版:05版
首版
上一版
下一版
末版
发布日期:
2023年12月18日
文章标题
文章内容
文章作者
上一篇
下一篇
字体:
放大
缩小
默认
12月7日,中央第二生态环境保护督察组向我市交办第十五批5个群众举报件,截至12月17日,已办结4件,阶段性办结1件,查处和整改情况已按要求进行公开,具体内容请查阅驻马店市人民政府网站
中央生态环境保护督察组群众信访举报转办和边督边改公开情况一览表
(第十五批)
分享到
微信
QQ好友
QQ空间
新浪微博
0