版面概览
标题导航
强化底线思维 全面压实责任 全力保障人民群众生命财产安全
全市深化根治欠薪工作暨冬季专项行动动员部署会议召开
扎实做好校园安全工作 确保在校师生生命安全和身体健康
迎接教育发展的春天
我市首届“金星杯”篮球邀请赛开赛
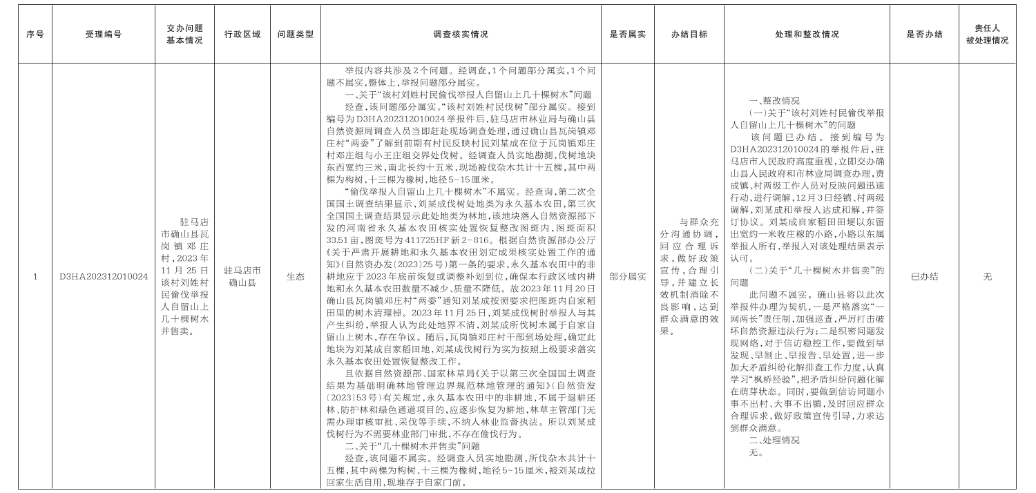
中央生态环境保护督察组群众信访举报转办和边督边改公开情况一览表
版面导航
第01版:头版
第02版:要闻
第03版:关注
第04版:广告
数字报首页
网站首页
通版阅读请点击:
展开通版
收缩通版
当前版:02版
首版
上一版
下一版
末版
发布日期:
2023年12月12日
文章标题
文章内容
文章作者
上一篇
下一篇
字体:
放大
缩小
默认
12月2日,中央第二生态环境保护督察组向我市交办第十批3个群众举报件,截至12月12日,已办结3件,查处和整改情况已按要求进行公开,具体内容请查阅驻马店市人民政府网站
中央生态环境保护督察组群众信访举报转办和边督边改公开情况一览表
(第十批)
分享到
微信
QQ好友
QQ空间
新浪微博
0