版面概览
标题导航
泌阳县“七大行动”推动“五星”支部创建提质增效
全市“五星”支部创建暨软弱涣散村整顿工作推进会召开
同心共护食品安全 打造“舌尖上的幸福”
习近平同乌拉圭总统拉卡列会谈
冬季树木养护忙
石寨铺镇“三个狠抓”推进人居环境整治工作
2023年度驻马店市人才发展专项资金拟资助对象公示
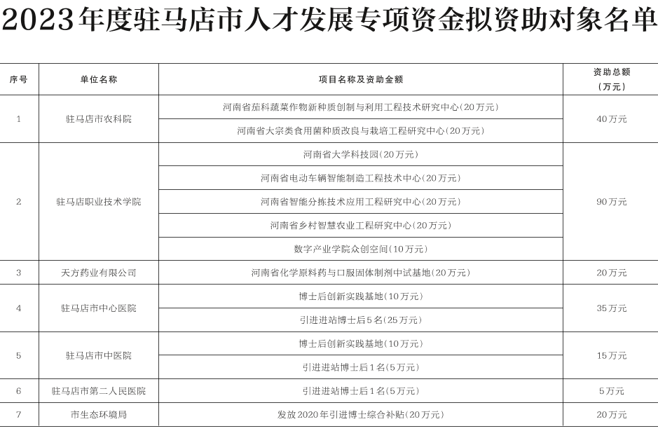
2023年度驻马店市人才发展专项资金拟资助对象名单
版面导航
第01版:头版
第02版:要闻
第03版:纪检·政法
第04版:广告
数字报首页
网站首页
通版阅读请点击:
展开通版
收缩通版
当前版:02版
首版
上一版
下一版
末版
发布日期:
2023年11月23日
文章标题
文章内容
文章作者
上一篇
下一篇
字体:
放大
缩小
默认
2023年度驻马店市人才发展专项资金拟资助对象名单
分享到
微信
QQ好友
QQ空间
新浪微博
0