通版阅读请点击:
展开通版
收缩通版
当前版:02版
发布日期:2023年10月21日
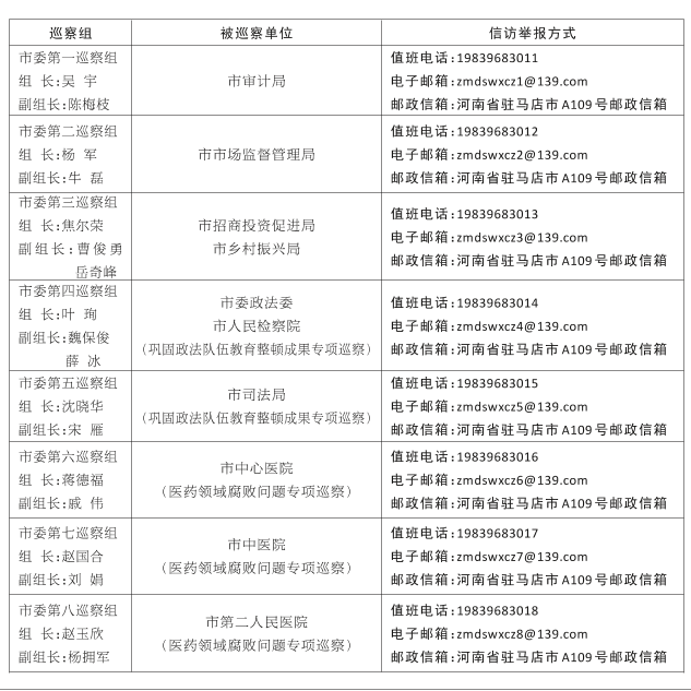
五届市委第六轮巡察完成进驻 各巡察组联系方式公布

 巡察组受理信访举报二维码:

 近日,按照市委统一部署,五届市委第六轮巡察的8个巡察组分别进驻10个被巡察单位开展工作。至10月20日,各巡察组已全部完成进驻。
  被巡察单位分别召开巡察动员会。会前,市委巡察工作领导小组成员向被巡察党组织主要负责人传达了市委书记鲍常勇同志听取巡察工作汇报时的讲话精神。会上,市委巡察工作领导小组成员对巡察组与被巡察党组织密切配合、同题共答做好本轮巡察工作提出了要求,各巡察组组长通报了本轮巡察主要任务和工作安排,各被巡察党组织主要负责人作了表态发言。
  本轮现场巡察时间45天左右。巡察期间设专门值班电话、邮政信箱、电子邮箱、线上二维码和意见箱,主要受理反映被巡察党组织领导班子及其成员、下一级党组织领导班子主要负责人和重要岗位领导干部问题的来信来电来访,其他不属于巡察受理范围的信访问题,将按规定移交相关部门处理。专门值班电话接听时间为工作日的工作时间,其他渠道24小时开通,受理信访时间截止到2023年12月5日。
  巡察期间,市委巡察组将严格落实中央八项规定及其实施细则精神和省委、市委相关规定,主动接受巡察对象和社会各界的监督,市纪委监委监督举报电话12388,市委组织部监督举报电话12380。