版面概览
标题导航
不忘来路 不改初心
推动新时代治蜀兴川再上新台阶 奋力谱写中国式现代化四川新篇章
加快提高部队现代化水平 坚决完成党和人民赋予的各项任务
驻马店市不动产登记交易中心关于驻马店昌建源泰置业有限公司在建建筑物抵押公告
印章作废声明
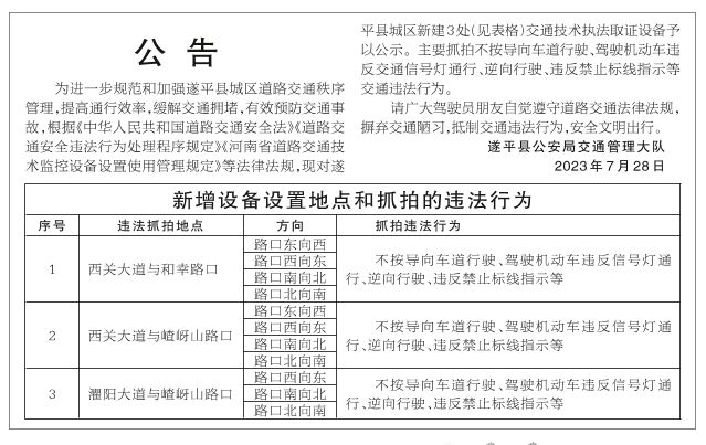
公告
版面导航
第01版:头版
第02版:要闻
第03版:关注·广告
第04版:时事新闻
第05版:平安天中
第06版:广告
第07版:广告
第08版:经济新闻
数字报首页
网站首页
通版阅读请点击:
展开通版
收缩通版
当前版:03版
首版
上一版
下一版
末版
发布日期:
2023年07月31日
文章标题
文章内容
文章作者
上一篇
下一篇
字体:
放大
缩小
默认
公告
分享到
微信
QQ好友
QQ空间
新浪微博
0