版面概览
标题导航
推动全市中学教育水平迈上新台阶
扎实开展述职评议 推动机关党建高质量发展
凝心聚力塑品牌 全力推进书香天中建设
西平县“春风”送岗暖意浓 招才引智人气旺
三代铁路人的春运接力
“扫黄打非”护航青少年健康成长
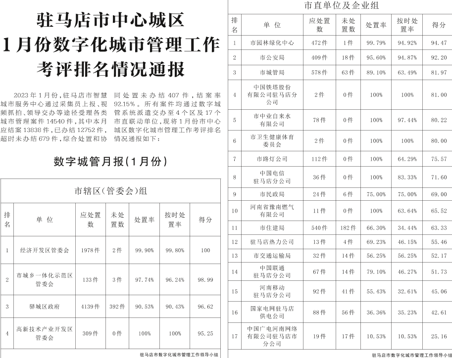
驻马店市中心城区1月份数字化城市管理工作考评排名情况通报
版面导航
第01版:头版
第02版:要闻
第03版:广告
第04版:时事新闻
数字报首页
网站首页
通版阅读请点击:
展开通版
收缩通版
当前版:02版
首版
上一版
下一版
末版
发布日期:
2023年02月11日
文章标题
文章内容
文章作者
上一篇
下一篇
字体:
放大
缩小
默认
驻马店市中心城区1月份数字化城市管理工作考评排名情况通报
分享到
微信
QQ好友
QQ空间
新浪微博
0