版面概览
标题导航
钱正英同志遗体在京火化
深刻把握新时代十年伟大变革的里程碑意义
牢牢把握高质量发展这个首要任务
中药材产业助推乡村振兴
全面推进乡村振兴 为实现农业农村现代化而不懈奋斗
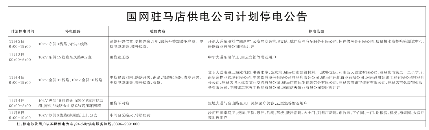
国网驻马店供电公司计划停电公告
版面导航
第01版:头版
第02版:要闻
第03版:驿城区
第04版:要闻·广告
数字报首页
网站首页
通版阅读请点击:
展开通版
收缩通版
当前版:04版
首版
上一版
下一版
末版
发布日期:
2022年10月29日
文章标题
文章内容
文章作者
上一篇
下一篇
字体:
放大
缩小
默认
国网驻马店供电公司计划停电公告
分享到
微信
QQ好友
QQ空间
新浪微博
0