版面概览
标题导航
抓好经济运行 加快项目建设 为实现全年稳全年红打下坚实基础
驻马店市2022年国家网络安全 宣传周启动
坚定政治立场 提升服务质效 更好服务保障现代化区域中心城市建设
确保党始终成为坚强领导核心
西平县“五星”创建活力旺 乡村振兴劲头足
林果产业带动 村民增收致富
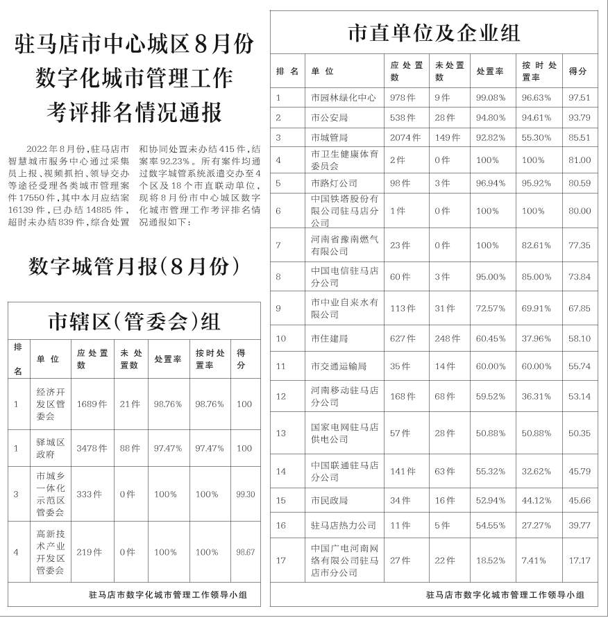
驻马店市中心城区8月份 数字化城市管理工作 考评排名情况通报
版面导航
第01版:头版
第02版:要闻
第03版:副刊
第04版:时事新闻
第05版:教育
第06版:健康天中
第07版:能源▪三农
第08版:平安天中
第T01版:特刊
第T02版:特刊
第T03版:特刊
第T04版:特刊
第T05版:特刊
第T06版:特刊
第T07版:特刊
第T08版:特刊
数字报首页
网站首页
通版阅读请点击:
展开通版
收缩通版
当前版:02版
首版
上一版
下一版
末版
发布日期:
2022年09月06日
文章标题
文章内容
文章作者
上一篇
下一篇
字体:
放大
缩小
默认
驻马店市中心城区8月份 数字化城市管理工作 考评排名情况通报
分享到
微信
QQ好友
QQ空间
新浪微博
0