版面概览
标题导航
珍惜荣誉 扎实工作 努力建设更高水平的平安驻马店
省委直属机关工委调研组 深入我市调研指导机关党建工作
2021年全国新职业和数字 技术技能大赛河南省选拔赛 在驻马店技师学院成功举办
让见义勇为成为平安之城的绚丽名片
驻马店:打造群众满意、高效便捷的政务服务环境
驻马店:按下金融服务“快进键”推动企业“加速跑”
创新驱动,河南全方位发力
版面导航
第01版:头版
第02版:要闻
第03版:健康天中
第04版:国内•国际
第05版:三农视窗
第06版:县区新闻•驿城区
第07版:城区新闻
第08版:城事•楼市
数字报首页
网站首页
通版阅读请点击:
展开通版
收缩通版
当前版:02版
首版
上一版
下一版
末版
发布日期:
2021年12月23日
文章标题
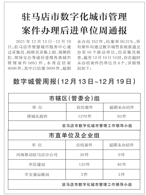
文章内容
文章作者
上一篇
下一篇
字体:
放大
缩小
默认
分享到
微信
QQ好友
QQ空间
新浪微博
0