版面概览
标题导航
切实加强学习培训 提升地方立法能力
加大产业结构调整力度 狠抓优势产业发展
交通运输部专家组对我市“公交都市”创建工作进行实地考察
我市开展核酸检测实战演练
汝南县袁月英麦草画工艺品有限公司被授予“美丽工坊”示范单位
正阳大集激发消费活力赋能乡村振兴
图片新闻
图片新闻
中共中央召开党外人士座谈会
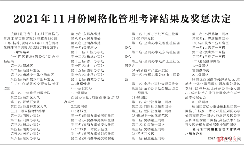
2021年11月份网格化管理考评结果及奖惩决定
版面导航
第01版:头版
第02版:要闻
第03版:理论
第04版:国内•国际
第05版:教育
第06版:健康天中
第07版:纪检•政法
第08版:城事•楼市
数字报首页
网站首页
通版阅读请点击:
展开通版
收缩通版
当前版:02版
首版
上一版
下一版
末版
发布日期:
2021年12月07日
文章标题
文章内容
文章作者
上一篇
下一篇
字体:
放大
缩小
默认
2021年11月份网格化管理考评结果及奖惩决定
分享到
微信
QQ好友
QQ空间
新浪微博
0