版面概览
标题导航
深化课堂教学改革 推进教育事业高质量发展
市政府通报表扬 经济开发区管委会和市残联
关于在市中心城区开展 “一盔一带”安全守护行动的倡议书
驻马店市取消256项市级证明事项
平安建设 宣传月启动
版面导航
第01版:头版
第02版:要闻
第03版:理论
第04版:要闻
第05版:三农视窗
第06版:驿城区•城事•楼市
第07版:城区新闻
第08版:福民•创业
数字报首页
网站首页
通版阅读请点击:
展开通版
收缩通版
当前版:02版
首版
上一版
下一版
末版
发布日期:
2021年11月18日
文章标题
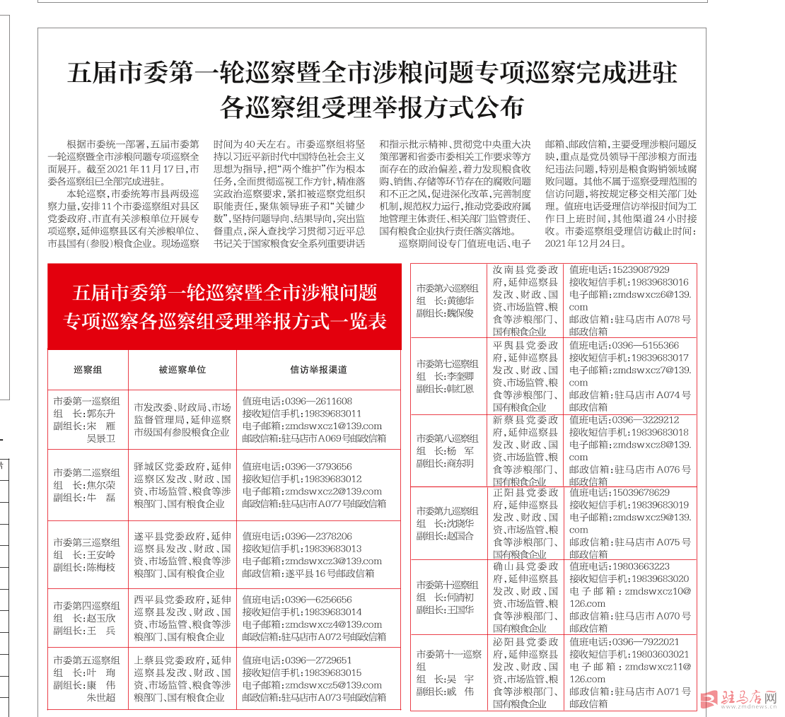
文章内容
文章作者
上一篇
下一篇
字体:
放大
缩小
默认
分享到
微信
QQ好友
QQ空间
新浪微博
0