版面概览
标题导航
上罗高速公路SLZT-5标段首片箱梁成功架设
市交通运输综合行政执法支队慰问抗战老兵
市道路运输服务中心党委开展“学史立行 结对共建”主题党日活动
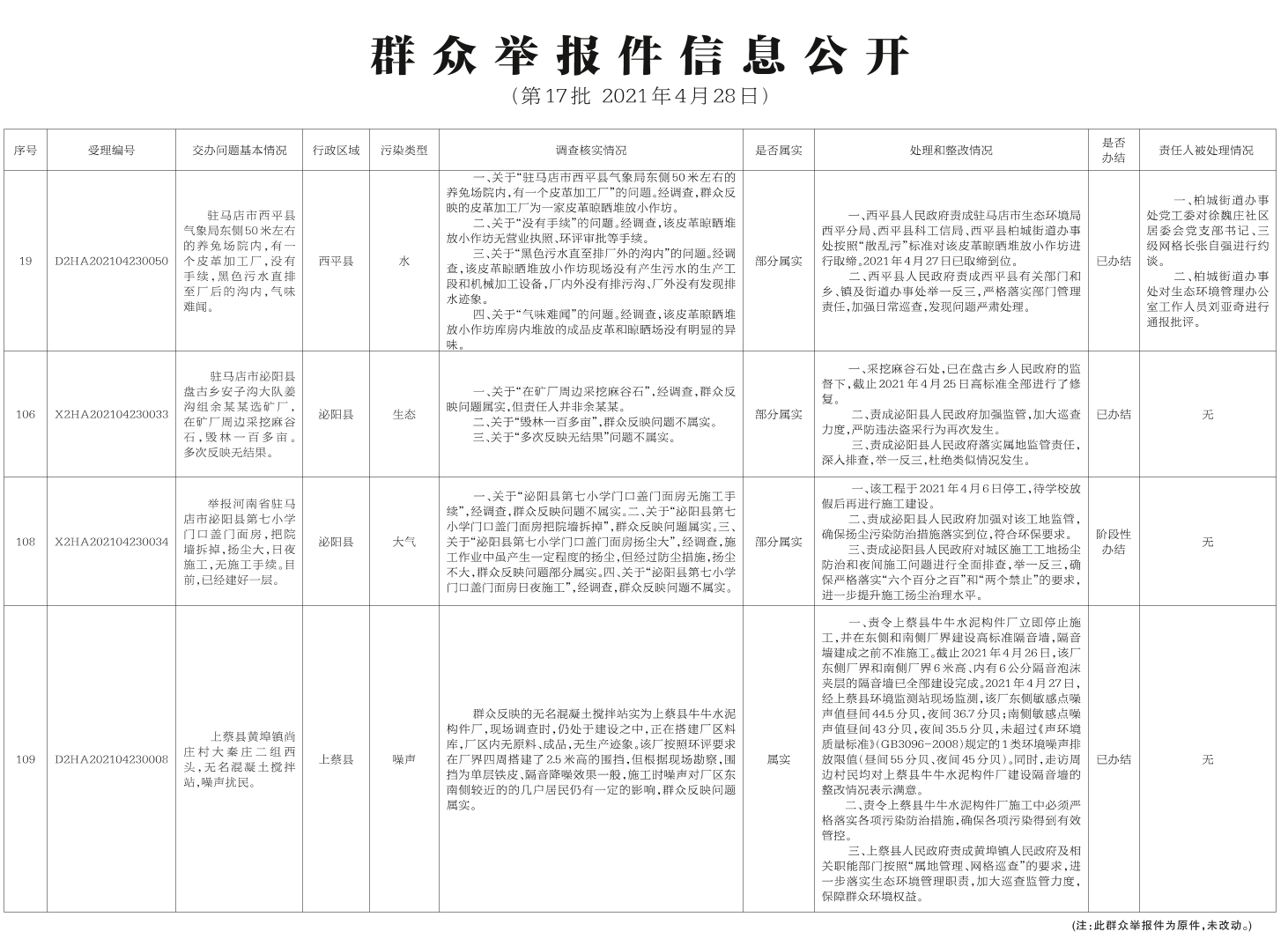
群众举报件信息公开(第17批 2021年4月28日)
版面导航
第01版:头版
第02版:要闻
第03版:广告
第04版:要闻
第05版:专版
第06版:经济新闻
第07版:平安天中
第08版:文化•旅游
数字报首页
网站首页
通版阅读请点击:
展开通版
收缩通版
当前版:06版
首版
上一版
下一版
末版
发布日期:
2021年04月30日
文章标题
文章内容
文章作者
上一篇
下一篇
字体:
放大
缩小
默认
群众举报件信息公开(第17批 2021年4月28日)
分享到
微信
QQ好友
QQ空间
新浪微博
0