版面概览
标题导航
确保部署的各项工作取得实效为驻马店高质量跨越发展提供有力组织保证
我市世界环境日集中宣传活动启动
坚决遏制电信网络诈骗案件高发势头
驻马店市电影电视家协会换届
新安店镇“三个到位”扎实做好禁烧工作
弘扬老区精神 助力脱贫攻坚
产业扶贫 助农增收
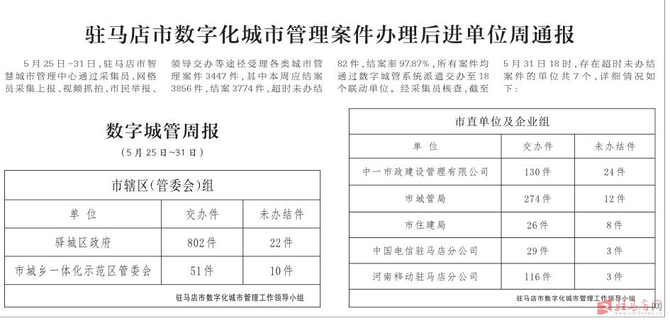
驻马店市数字化城市管理案件办理后进单位周通报
版面导航
第01版:头版
第02版:要闻
第03版:关注
第04版:国内
数字报首页
网站首页
通版阅读请点击:
展开通版
收缩通版
当前版:02版
首版
上一版
下一版
末版
发布日期:
文章标题
文章内容
文章作者
上一篇
下一篇
字体:
放大
缩小
默认
驻马店市数字化城市管理案件办理后进单位周通报
分享到
微信
QQ好友
QQ空间
新浪微博
0