版面概览
标题导航
统筹推进交通建设项目 疫情防控和复工复产两不误
灈阳街道办事处有序高效推进疫情防控工作
党员带头捐款安装村里路灯
高度重视“愈后”医学观察
农民工返岗“点对点”送达
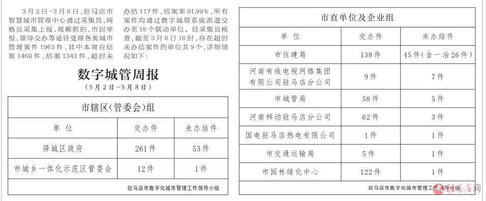
驻马店市数字化城市管理案件办理后进单位周通报
夺取疫情防控和经济社会发展双胜利
版面导航
第01版:头版
第02版:要闻
第03版:副刊
第04版:国内
第05版:三农视窗
第06版:县区新闻•驿城区
第07版:城区新闻
第08版:金融•广告
数字报首页
网站首页
通版阅读请点击:
展开通版
收缩通版
当前版:02版
首版
上一版
下一版
末版
发布日期:
文章标题
文章内容
文章作者
上一篇
下一篇
字体:
放大
缩小
默认
驻马店市数字化城市管理案件办理后进单位周通报
分享到
微信
QQ好友
QQ空间
新浪微博
0