版面概览
标题导航
文明新风沐天中
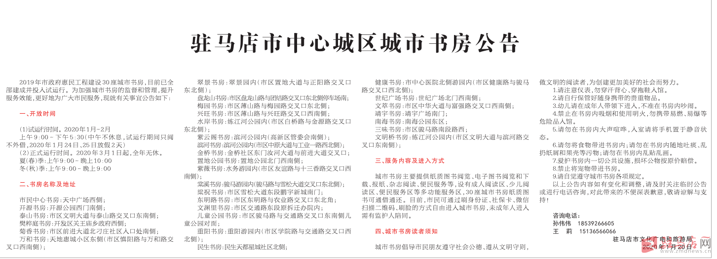
驻马店市中心城区城市书房公告
版面导航
第01版:头版
第02版:要闻
第03版:关注.广告
第04版:公告
第05版:经济新闻
第06版:金融.保险
第07版:县区新闻.广告
第08版:经济新闻
数字报首页
网站首页
通版阅读请点击:
展开通版
收缩通版
当前版:03版
首版
上一版
下一版
末版
发布日期:
文章标题
文章内容
文章作者
上一篇
下一篇
字体:
放大
缩小
默认
驻马店市中心城区城市书房公告
分享到
微信
QQ好友
QQ空间
新浪微博
0